【微分享】最新!电气专业消防设计审查要点规范条文汇总

2024-04-16

图片

【重磅推出】“散装顾问”服务

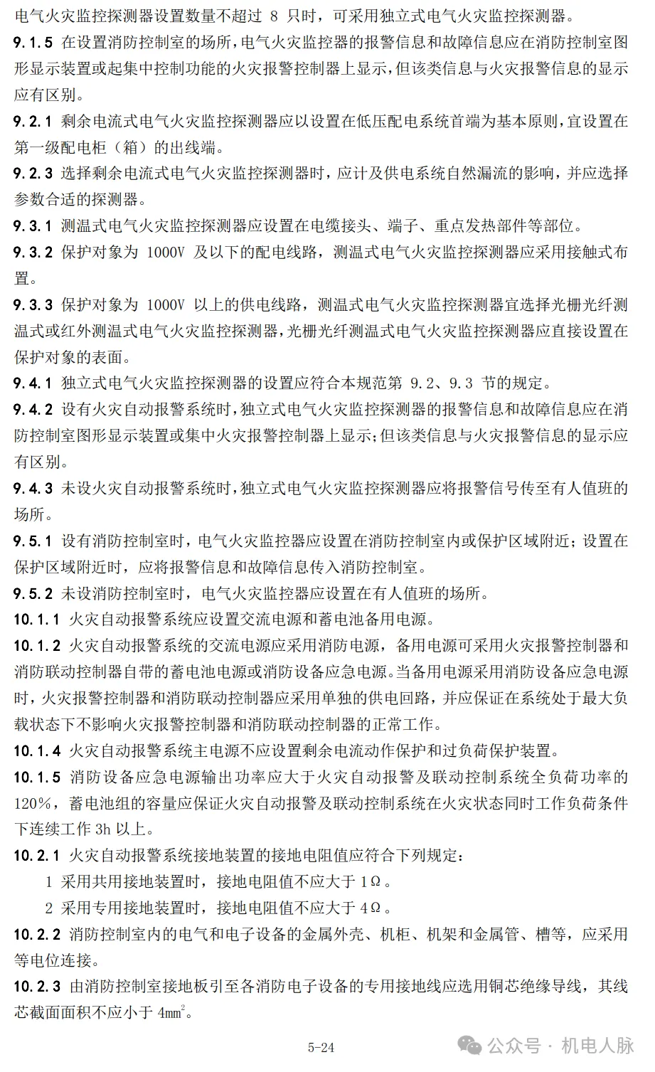
图片

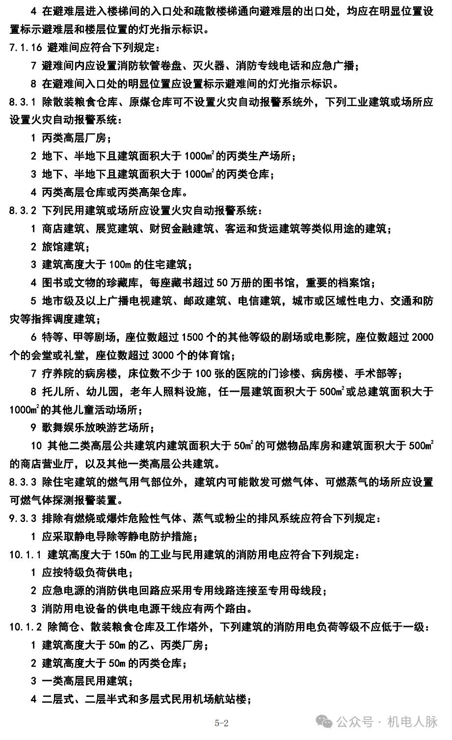
图片

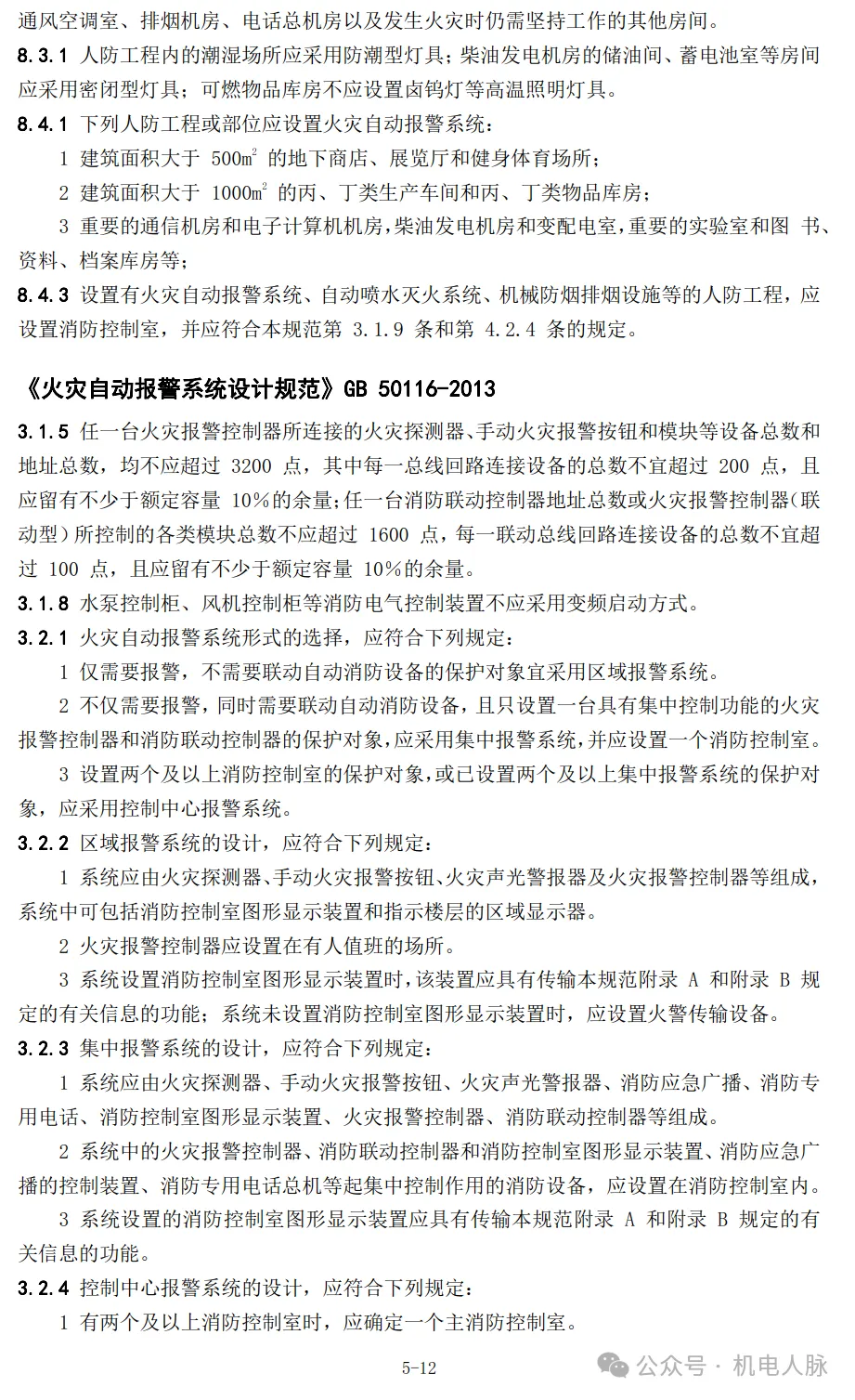
图片

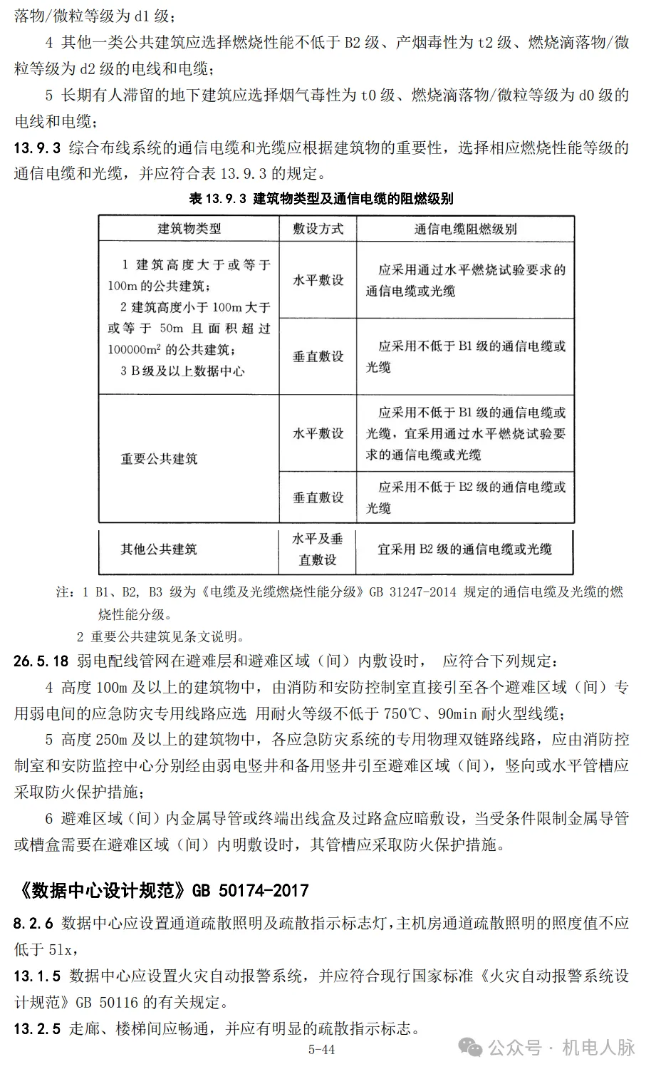
图片

图片

图片

图片

图片

图片

图片

图片

图片

图片

图片

图片

图片

图片

图片

图片

图片

图片

图片

图片

图片

图片

图片

图片

图片

图片

图片

图片

图片

图片

图片

图片

图片

图片

图片

图片

图片

图片

图片

图片

图片

图片

图片

图片

图片

图片

图片

图片

图片

图片

图片

图片

图片

图片

图片

图片

图片

图片

《北京市房屋建筑工程消防设计技术审查要点2024》
下载请点击阅读原文
http://app.mep-link.com.cn/EngineeringDataInfo.aspx?id=3317
如果您觉得本文对您有帮助,请留言“有用”或点个赞,小编会受鼓舞
版权声明:本文整理自网络,侵权请联系删除。

图片


阅读18
分享